What is the Kitchen Brigade?

What is the Kitchen Brigade?

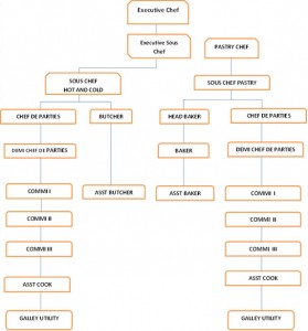
Kitchen Brigade

Anyone working in a commercial kitchen – be it a restaurant, a resort or a cruise ship – knows that you’re never just a Chef.. The categorization of functions, skills and leaderships has resulted in a hierarchy that is systematic but complex.

The Kitchen Brigade – of Brigade de Cuisine in French – is a century old hierarchy which is commonly followed today. Everyone in the kitchens from the Executive Chef to the Dishwashers has been assembled using this universally followed concept. The number of people at each designation differs as per the size of the kitchen while some places may even skip out certain roles. However we’ve explained the general job roles below in descending order for better understanding.

  • Executive Chef

They are in charge of the overall management of the kitchens. Their functions include menu creation, staff management, inventory management, plating design and so on.

  • Executive Sous Chef

They are second-in-command to the Executive Chef and may even act as their substitute when needed. They are responsible for scheduling and managing the CDP’s when needed.

  • Sous Chef (Hot & Cold | Pastry)

Although they work beneath the Executive Sous Chef, they are overall in charge of either the Hot & Cold or the Pastry departments. They directly work with their staff and see to that their tasks are completed.

  • Chef de Partie (CDP) & Demi Chef de Partie

They are known as station cooks or line chefs in charge of a particular area of production. Based on this specialisation their designations are customised to Fish Chef, Saute Chef, Grill Chef, Head Baker, Butcher and so on.

Some kitchens are in need of multiple CDPs to handle various stations. This is when the Demi CDPs job roles are created for easier management.

  • Commi (I, II, III)

They work beneath the CDP at their respective stations. Accordingly they assist with specific functions based on their line. In most cases they work with specific tools or skills e.g. baking, chopping and so on. The distinction between I, II and III is based on the experience and time spent in the kitchens.

  • Assistant Cooks

These are typically fresh graduates with minimum experience which differs based on the kitchen. They work alongside the Commi under respective CDP’s at their stations and assist with their functions. They are promoted to the role of Commi based on their skill set and experience.

  • Galley Utility

They are lowest in the job hierarchy beneath the Assistant Cooks. They comprise of Dishwashers and Cleanliness Staff who maintain certain codes of hygiene while clearing out the space.

What distinguishes the Kitchen Brigade from any other hierarchy is that no one can directly become an Executive Chef. The hierarchy is such that everyone begins as Assistant Chef and gradually makes their way upwards. At the same time growth here is faster than in any other hierarchy with promotions seen every 6 months!

chef tree

Comments are closed.